中国职业联赛财务指标:中超单个财年支出不能超过6亿元

来源:虎扑直播吧

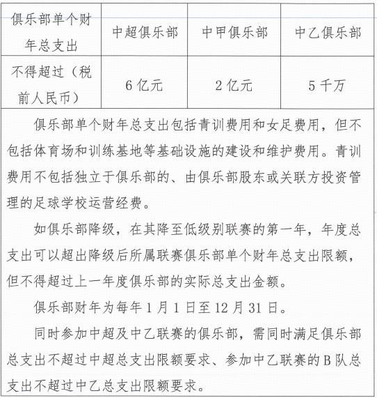
北京时间12月3日,中足联公布了中国足球职业联赛俱乐部财务约定指标的通知,通知中规定了各级职业联赛的单个财年支出限额。



俱乐部单个财年总支出(税前):

中超俱乐部:6亿元

中甲俱乐部:2亿元

中乙俱乐部:5千万


国内球员个人薪酬限额(税前)

中超俱乐部:500万

中甲俱乐部:300万

中乙俱乐部:120万