官宣!WCBA女篮联赛工资帽出炉:国内球员整体最高1080万人民币
北京时间2025年12月29日消息。今天晚上,中国篮协公布了WCBA女篮联赛的工资帽规定。在中国女篮国家队冲击2028洛杉矶奥运周期,国内一些俱乐部渴望运转顺畅的情况下,这个工资帽的出炉非常有必要。
过去五个赛季,内蒙古女篮斩获了2次冠军,2次亚军。但是这样一支劲旅却未能参加本赛季的联赛。另外,四川女篮在经过几个赛季的高投入后,本赛季也开始进行调整。——这样的情况下,中国篮协适时公布了工资帽规定,此举可以让女篮各家俱乐部在投入上有一定的限制,确保细水长流,确保稳健的财政,确保公平和透明!
这次的工资帽制度,在本赛季是试行阶段,下赛季,也就是2026-2027赛季将正式运行。我们来看一下此次规定的几项具体细则:
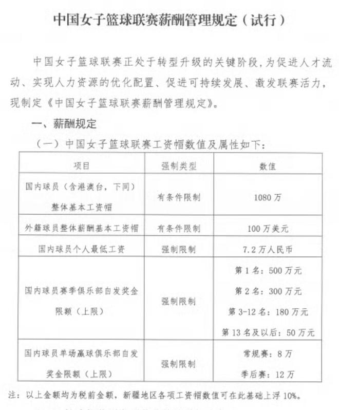
1,国内球员,包含港澳台球员,加在一起的整体工资不得超过1080万人民币。 2,外国球员整体的工资,不得超过100万美元。 3,国内球员最低收入是7.2万人民币。
这三项规定的前两项可以看到,一家WCBA女篮俱乐部今后的一个赛季,本土+外援的工资投入总和,将会小于1800万人民币。而第三项则是对于普通球员的一种保障。
4,规定还有如下细则,一家WCBA女篮俱乐部的自发奖金限额上限,以及单场赢球奖金。——这样的设置是避免俱乐部之间进行过度的投入,导致后续运转无序。
5,规定还出炉了调节费的细则:
WCBA女篮联赛,既是球迷非常关注的联赛,同时也是国家队球员的重要来源。球迷去到现场,或者在电视前给心爱的女篮俱乐部加油,已经养成了很多的优秀的俱乐部联赛文化。这次出台工资帽规定,并且逐步实施,可以让WCBA联赛更加有序的发展,同时能够更好的给国家队输送好的球员。
过去几个赛季,伴随着中国女篮在东京周期、巴黎周期的辉煌战绩,WCBA联赛的热度也是非常之高。一些俱乐部的投入也有些过大。——如今,在2025年的年终岁末出台这些规则,相信可以全力促进女篮联赛的进一步健康发展。未来几个赛季十分关键:2028洛杉矶奥运周期已经进入到冲刺阶段,更多优秀球员从联赛中得到培养,更精彩的联赛对抗呈现出来,是球迷期盼的! |
相关阅读
热门新闻
Shams:27岁的2018年6号秀班巴以自由球员身份与猛龙签约1年
杨瀚森只得3分,但他进步已经非常明显,是一个成熟的NBA轮换!
CBA排名大变天!上海升第1,两大争冠热门未尝败绩,黑马力压辽宁
猛龙英格拉姆在斯科蒂巴恩斯砍25板三双后:全明星!全明星!
真相大白!辽宁男篮三连败原因曝光,杨铭也很无奈,杜峰技高一筹
近6战5负!媒体人:北控输球后没离开球馆全队被留在场内开会
定了!山东女篮球员张子宇WCBA首秀将在明年1月4日上演
12月30日前瞻I2025年最后一战!华南虎客场遇天津
0分0分,连续三场0分!CBA锋霸在少帅手里用废了,怪不得三连败
广东男篮复仇雪耻,山西输球输人社媒沦陷,自家球迷都看不下去了







